陌上

 找回密码
 立即注册

QQ登录

只需一步,快速开始

微信登录,快人一步

楼主: 大和岭

大和家2012年花事——P12更新图图

[复制链接]
  • TA的每日心情
    无聊
    2020-5-7 16:45
  •  楼主| 发表于 2012-4-13 19:32 | 显示全部楼层
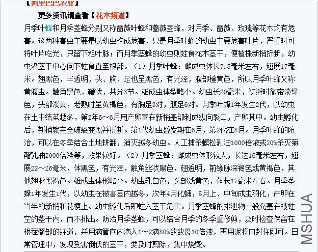
    百度来月季茎蜂和叶蜂的防治,MS现在除了剪枝也没有特效药。。。

    360截图20120413192403084.jpg

    该用户从未签到

    发表于 2012-4-13 19:37 | 显示全部楼层
    在我们这里,好像是菊花的嫩稍会被这种蜂刺!

    点评

    我家的菊花没有过。  发表于 2012-4-13 19:46

    该用户从未签到

    发表于 2012-4-13 19:39 | 显示全部楼层
    错了,是亩旺特。

    点评

    好的,谢谢。去淘宝搜一下。。。  发表于 2012-4-13 19:46

    该用户从未签到

    发表于 2012-4-13 19:42 | 显示全部楼层
    这么早就出来了,我记得去年我是秋天的时候发现有好多月季茎蜂

    点评

    下午我发现一只蜂,被我掐死了,当时就怀疑是月季茎蜂,刚刚看了描述,果然是那家伙,不知道产卵了没  发表于 2012-4-13 20:35
    这个蜂真的是很讨厌,害人不浅的  发表于 2012-4-13 19:53
    是早呢,百度了都说5月才出来。。。  发表于 2012-4-13 19:47

    该用户从未签到

    发表于 2012-4-13 19:44 来自手机 | 显示全部楼层
    本帖最后由 一颗樱桃 于 2012-4-13 19:45 编辑

    我也是上周末发现有飞来飞去的,赶紧拍死喷了药,今天又在叶子背面发现一只,不过感觉这只晕晕的,没有反抗就被正法了,大概喝了药的原因吧。
    我也不知道有没有用。

    点评

    这个应该起作用了。  发表于 2012-4-13 19:48
  • TA的每日心情
    无聊
    2020-5-7 16:45
  •  楼主| 发表于 2012-4-13 19:45 | 显示全部楼层
    月季病虫害的防治

    百度来月季病虫害的防治,和大家共同学习。。。


    该用户从未签到

    发表于 2012-4-13 19:51 | 显示全部楼层
    长势很好哦

    点评

    可惜被茎蜂祸害了这么多枝条。。。  发表于 2012-4-13 22:04

    该用户从未签到

    发表于 2012-4-13 23:32 | 显示全部楼层

    1.结合冬季修剪,消灭越冬幼虫。一般在冬季修剪时,剪除有褐色斑点的枝条,集中烧毁,减少越冬幼虫的数量。

    2.区域联防。茎蜂成虫有较强的飞翔能力,防治时应在一定的区域范围内,进行联防联治,封锁成虫的生存空间,缩小扩散范围。

    3.化学防治。根据茎蜂生活习性和危害状况,在化学防治上,要采用内吸性杀虫剂,因此,可采用灌根和叶面喷雾相结合的防治措施。

    (1)喷雾:采用40%氧化乐果1000倍液或10%的吡虫啉1500倍液加增效剂对叶面及枝条喷雾。叶面与枝条喷到、喷匀即可。在无风的清晨或傍晚喷施为宜。

    (2)防治时间:防治茎蜂应掌握在成虫羽化期至幼虫孵化期。最佳防治期掌握在4月上中旬。

    点评

    今天傍晚喷药了。。。下午在门口的月季上发现一只。。。  发表于 2012-4-16 20:54

    该用户从未签到

    发表于 2012-4-13 23:36 | 显示全部楼层
    仔细又研究了一下,发现上周末消灭的那两个应该是果蝇,而今天这个就真的是茎蜂了。明天要把所有的苗上上下下仔细检查一遍,再喷一遍吡虫灵。

    点评

    我前两天在门口的深夜之蓝上发现一只茎蜂正在产卵,被正法了。今早仔细检查果然那个枝条上有竖痕,楼上那些有可能就是它作的案。。。  发表于 2012-4-14 09:57
    蚍虫灵有用么?这两天总下雨,想打药也打不了。。。  发表于 2012-4-14 09:54

    该用户从未签到

    发表于 2012-4-14 00:27 | 显示全部楼层
    可恶的茎蜂,真该死啊
    您需要登录后才可以回帖 登录 | 立即注册 |

    本版积分规则

    QQ|手机APP|手机版|小黑屋|Archiver|陌上花 ( 京ICP备14018705号-11 )|网站地图

    GMT+8, 2025-12-21 23:12 , Processed in 0.045841 second(s), 20 queries , MemCached On.

    Powered by Discuz! X3.4

    © 2001-2023 Discuz! Team.

    快速回复 返回顶部 返回列表