收藏找回密码QQ登录微信公众号微信交流群

陌上

 找回密码
 立即注册

QQ登录

只需一步,快速开始

微信登录,快人一步

楼主: 山村渔夫

★老农催芽爆笋小秘招

[复制链接]

该用户从未签到

发表于 2018-2-26 13:42 来自手机 | 显示全部楼层
花果园啊。我也给盆栽的月季用尿素,地栽的不管,看起来笋还是盆栽的多

点评

我用喷雾的  发表于 2018-2-26 19:13
尿素是最廉价的氮肥了,咱们农民爱用、一般都是凭手抓一大把,咱到现在为止还没搞清楚——不少人对复合肥、尿素等犯有恐惧症的原因。  发表于 2018-2-26 16:44
盆栽因浇水的缘故、其肥水流失较重,再加上植株吸收,需要经常施肥补充。对于地栽来说,不管泥层多厚、雨水多大,雨水浸入地下深度也就约30公分(约锄头的深度),这个深度一般木本植株的根系基本上可以达到。  发表于 2018-2-26 16:41
盆栽的月季用尿素要当心点  发表于 2018-2-26 13:45

该用户从未签到

发表于 2018-2-26 13:43 来自手机 | 显示全部楼层
我今年的树莓不知道能不能结果子

点评

J自己种点盆栽果树的确挺不错的  发表于 2018-2-26 19:14
是红树莓吗,我也种了一棵,还小今年不知能否结果。今年果桑应该大丰收了  发表于 2018-2-26 13:47
  • TA的每日心情
    傻笑
    2023-11-10 13:46
  • 发表于 2018-2-26 13:47 | 显示全部楼层
    喜欢看这贴

    该用户从未签到

    发表于 2018-2-26 13:49 | 显示全部楼层
    教科书啊。
  • TA的每日心情
    慵懒
    2020-10-4 12:31
  • 发表于 2018-2-26 15:04 | 显示全部楼层
    厉害厉害!涨势很好啊!
    今天开学第一天,去看了我在单位的花,也是好多笋啊,高兴!不过一直弱弱的2棵月季,终于在连续低温阴雨后离我而去了。下来的长期雨季,不知道有多少能保住啊。我前年加在介质里的是刨花为主,估计是腐烂成泥了,导致介质通透不够,所以烂根了。以后加颗粒料要换顶得久的才行啊。
    中午在单位露台施肥,撒化肥,我属于懒人种植,怎么偷懒怎么来。嘿嘿,撒化肥最简单。明天预报有雨,撒了化肥正好明天溶解。

    最后,你有错别字哦。春意盎然,不是怏然。怏然,怏怏,是闷闷不乐的意思。

    该用户从未签到

     楼主| 发表于 2018-2-26 15:29 | 显示全部楼层
    本帖最后由 山村渔夫 于 2018-2-27 08:06 编辑
    简青居 发表于 2018-2-26 15:04
    厉害厉害!涨势很好啊!
    今天开学第一天,去看了我在单位的花,也是好多笋啊,高兴!不过一直弱弱的2棵月 ...

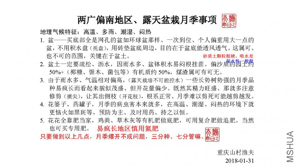
    两广地区(包括福建南部)的雨水太多太多,月季的配土真的很重要、尤其是对其沥水性要求,是否可采用砂质土(颗粒硬、吸水性差、保水性一般般)+有机质颗粒如发酵锯木屑等。再由于平均气温较高利于月季植株的生长,长势、树势强的月季品种容易装树而出现疯长+开花少的情况,故对于氮肥的使用要慎重。

    老同志经常犯文字录入错误,再加上咱不少字发音不准、拼音不行哦。:lol:lol:lol


    以下为咱回复广西花友的提问,不知道正确不?

    月季种养.jpg






  • TA的每日心情
    开心
    2023-11-5 21:10
  • 发表于 2018-2-26 15:56 | 显示全部楼层
    收拾的不错,看着心里就舒畅。
  • TA的每日心情
    慵懒
    2020-10-4 12:31
  • 发表于 2018-2-26 16:00 | 显示全部楼层
    山村渔夫 发表于 2018-2-26 15:29
    两广地区(包括福建南部)的雨水太多太多,月季的配土真的很重要、尤其是对其沥水性要求,是否可采用砂质 ...

    你说得对,我一般不专用氮肥的。
    颗粒要大的才行。以前种的少的时候,加兰花土、赤玉土那种硬的小石子比较好的,可惜太贵。后来用椰壳就比较便宜,但是盐分太大。后来又改珍珠岩,又怕质量不好,久了粉化。总之还在摸索。沙质土不知道哪里找。
    月季修剪要慎重,因为天气热,湿度大,蒸腾大,叶子少了也不行。修剪过多可能连带根部萎缩,到时候就悲剧了。
    不能重剪的后果,就是株型很难搞,株型不好,促进不了新枝粗枝,花就难爆。
    总之,都是麻烦。反正我也不强求,有花看就好。

    该用户从未签到

    发表于 2018-2-26 16:23 | 显示全部楼层
    恍惚中有点孵蛋的感觉{:3_310:}
  • TA的每日心情
    开心
    2021-7-12 08:18
  • 发表于 2018-2-26 19:29 | 显示全部楼层
    学习学习,前几天下雨 撒了些尿素,不愁啦~~
    您需要登录后才可以回帖 登录 | 立即注册 |

    本版积分规则

    QQ|手机APP|手机版|小黑屋|Archiver|陌上花 ( 京ICP备14018705号-11 )|网站地图

    GMT+8, 2025-11-16 17:41 , Processed in 0.368152 second(s), 12 queries , MemCached On.

    Powered by Discuz! X3.4

    © 2001-2023 Discuz! Team.

    快速回复 返回顶部 返回列表